LABGAA
Laboratorio de Suelos Universidad Surcolombiana
Nosotros
Quienes Somos
El laboratorio de Suelos de la Universidad Surcolombiana es el resultado de la experiencia, consecución y organización en forma sistemática a través de varios años en el ámbito académico, administrativo y de prestación de servicios, que permite ofrecer a la comunidad académica de la facultad de ingeniería de la Universidad Surcolombiana los recursos mínimos para brindar los conocimientos básicos de la edafología y a la comunidad en general el análisis físico químico de suelos conociendo que dichos análisis se han constituido en una herramienta importante en el manejo de sistemas de producción agrícola, principalmente para formulación de planes de fertilización. Sin embargo, dentro de los conceptos modernos de agricultura sostenible se busca manejar planes de fertilización que no vayan en contravía con el medio ambiente que nos rodea.
Laboratorio de Suelos (LABGAA) es el laboratorio de análisis fisicoquímico de suelos de la Universidad Surcolombiana, cuya misión institucional es brindar al agricultor de la región, las herramientas necesarias para aprovechar eficientemente sus recursos. El laboratorio cuenta con un competente grupo de profesionales, equipos de última tecnología, e implementación de eficientes técnicas analíticas.
Los análisis físicos y químicos permiten conocer los requerimientos hídricos como el tipo y la cantidad de nutrimientos disponibles en el suelo considerados esenciales para el proceso nutricional de las plantas, así como también la presencia de iones tóxicos, permitiendo evaluar sus posibles efectos y facilitar la formulación de planes para su manejo a través de prácticas agronómicas y de ingeniería.
Institucional
Misión
Laboratorio de Suelos (LABGAA) es un laboratorio adscrito a la facultad de Ingeniería de la Universidad Surcolombiana estructurado y organizado para el ofrecimiento de servicios calificados de análisis de suelos y agua para uso agrícola, dirigido a la asesoría y acompañamiento de los productores agrícolas, técnicos, tecnólogos y profesionales del agro, con personal especializado en el cumplimiento de la norma ISO/IEC 17025 para el aseguramiento de la calidad del servicio a sus clientes.
Visión
Laboratorio de Suelos (LABGAA) se proyecta como un laboratorio en proceso continuo de mejoramiento y consolidación de servicios a los sectores académicos, de investigación y proyección social para lo cual en el 2020 será reconocido como el laboratorio de suelos y aguas del sector agrícola líder en el sur macizo colombiano, laboratorio que presta los servicios de orientación desde la fase inicial en el proceso de muestreo y el acompañamiento al productor en las distintas fases de laboratorio y campo como orientador en procesos de manejo de los recursos suelo-agua en la producción agropecuaria.
Objetivo
Ofrecer servicios de análisis de suelos y aguas en el sector de la producción agropecuaria con el debido aseguramiento de la calidad acogiendo la norma ISO/IEC 17025.
Funciones y Deberes
El Laboratorio de Recursos GeoAgroAmbientales - Laboratorio de Suelos (LABGAA) adscrito a la Facultad de Ingeniería de la Universidad Surcolombiana presta servicios académicos, de investigación y proyección social, especialmente relacionados con los programas de Ingeniería Agrícola, Maestría en Ingeniería y Gestión Ambiental, Maestría en Ecología y Gestión de Ecosistemas Estratégicos y el doctorado en Agroindustria y Desarrollo Agrícola Sostenible, programas que hacen parte de la oferta educativa de la Universidad.
Principios
Principios
El laboratorio de suelos se regirá por los mismos principios de la Universidad Surcolombiana y que se presentan a continuación:
Autonomía: Facultad de la institución y de sus miembros de determinar las políticas, acciones y metas para cumplir su misión, visión, y sus proyectos de vida.
Democracia: Ejercicio del poder que reconoce y garantiza las libertades individuales, la igualdad en derechos y oportunidades y las diferencias multiculturales; por ello la Universidad promoverá la participación deliberativa de sus integrantes para la toma de decisiones.
Epistemología: Reconoce la importancia de las condiciones que hacen posible la apropiación transferencia, transformación y producción del conocimiento perteneciente a las distintas culturas; más que exclusiones entre conocimientos científicos y ancestrales se propiciará entre ellos diálogos y encuentros.
Ética: Privilegia una ética cívica de valores básicos compartidos para convivir en el respeto por las otras éticas comprehensivas. Valores que se orientan a lograr unos mínimos básicos de justicia social, respeto entre semejantes, tolerancia, igualdad de oportunidades ante la ley, solidaridad y aceptación de un trato diferencial en beneficio de los más necesitados o desprotegidos.
Inclusión: Reconocimiento de la diferencia u otredad, como derecho a participar en los procesos formativos sin distingo de color, raza, credo, etnia, género, condición socioeconómica, ideología y limitación física. Se orienta a la negación de cualquier forma de discriminación.
Sostenibilidad: Concibe el desarrollo como el conjunto de acciones que propenden por el mejoramiento de las condiciones de vida y bienestar de las actuales y futuras generaciones, de tal manera que se conserven la estructura y funcionamiento fundamentales de los ecosistemas, en especial de aquellos considerados estratégicos para mantener dichas condiciones y la biodiversidad.
Calidad
Política de Calidad
El Laboratorio de Recursos Geoagroambientales Laboratorio de Suelos (LABGAA) es una organización adscrita a la Universidad Surcolombiana que se encuentra certificada en la ISO 9001:2008. El Laboratorio de Suelos Laboratorio de Suelos (LABGAA) desarrolló, implementó y formalizó el Sistema de Gestión de la Calidad el 14 de Junio de 2013 con el fin de:
- Satisfacer los requisitos de la norma internacional ISO 17025:2005.
- Documentar las mejores prácticas analíticas para suelos.
- Entender y satisfacer más adecuadamente las necesidades y las expectativas de sus clientes · Implementar el sistema de calidad de la Universidad Surcolombiana a los procedimientos y procesos realizados por el Laboratorio de Suelos Laboratorio de Suelos (LABGAA).
- Mejorar en las aplicaciones derivadas a la implementación de la Norma Técnica Colombiana NTC-ISO/IEC 17025-2005.
- Mantener el debido proceso para las adecuaciones pertinentes en calidad del Laboratorio de Suelos Laboratorio de Suelos (LABGAA).
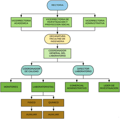
Organigrama
Organigrama
Organigrama para el laboratorio de suelos con nombres de los cargos y estructuración de acuerdo a cada cargo.

Servicios
| COD. | ANÁLISIS |
|---|---|
01Q |
Caracterización: Textura organoléptica, pH (NTC 5264), carbono orgánico (NTC 5403 modificado), fósforo disponible (NTC 5350 modificado) , (calcio, magnesio, potasio, sodio, aluminio) (NTC 5349 modificado) , una recomendación para cultivo por muestra. |
02Q |
Análisis completo: Textura bouyoucos, pH (NTC 5264), carbono orgánico (NTC 5403 modificado), fósforo disponible (NTC 5350 modificado) , (calcio, magnesio, potasio, sodio, aluminio) (NTC 5349 modificado) + menores (hierro, manganeso, zinc, cobre) (NTC 5526 modificado), azufre (NTC 5402 modificado), capacidad de intercambio catiónico (NTC 5268 modificado), boro (H2O calientes), conductividad electrica (NTC 5596). |
03Q |
Bases intercambiables: calcio, magnesio, sodio y potasio (NTC 5349 modificado) |
04Q |
Menores: hierro, manganeso, zinc, cobre (NTC 5526 modificado), Boro (IGAC modificado) |
05Q |
Salinidad: pH, CE, Na, CIC (Metodologia IGAC) |
06Q |
Conductividad eléctrica(Metodologia IGAC) |
07Q |
pH (NTC 5264) |
08Q |
Fosforo Disponible (NTC 5350 modificado) |
09Q |
Azufre aprovechable (NTC 5402 modificado) |
10Q |
Boro |
11Q |
Carbono orgánico (NTC 5403 modificado) |
12Q |
Cadmio Total (Subcontratado) |
13Q |
Capacidad de intercambio catiónico (NTC 5268 modificado) |
15Q |
Metales individuales: Cu, Fe, Zn, Mn, Na, K, Ca, Mg (NTC5526 modificado; NTC5349 modificado) |
01F |
Capacidad de campo y Punto de marchitez permanente |
02F |
Textura (Método Bouyoucos) |
03F |
Granulometría (Juego de tamices) |
04F |
Densidad aparente (Terrón o cilindro) |
05F |
Densidad real (Picnómetro) |
07F |
Estabilidad estructural (Método de Yoder) |
10F |
Permeabilidad de suelo (Método de núcleo) |
11F |
Conductividad hidráulica en campo (Método* del pozo barrenado) |
12F |
Infiltración en campo (Anillos infiltrometros) |
13F |
Curva de retencion de humedad ( Membrana de richard) con los puntos 0,3-0,5-1,0-5,0-10,0-12,0. |
14F |
Día de campo del profesional |
P1 |
Textura Bouyucos, Densidad Aparente, Densidad Real, Capacidad de campo, Punto de marchitez. (IGAC) |
P2 |
Textura Bouyucos, Densidad Aparente, Capacidad de campo, Punto de marchitez. (IGAC) |
P3 |
Textura Bouyucos, Densidad Aparente, Densidad Real. (IGAC) |
02QA |
Conductividad eléctrica (CE) |
03QA |
Salinidad (pH, Na, CE) |
05QA |
Na |
06QA |
Ca |
07QA |
K |
08QA |
Mg |
09QA |
Fe |
10QA |
Mn |
11QA |
Zn |
12QA |
Cu |
Formatos
Formato de Entrega de Muestra
Para el ingreso de las muestras se debe diligenciar el siguiente formato: Formato de Entrega de Muestra, (Descargar archivo en Excel de Microsoft).
Formato de Etiqueta de la Muestra de Suelo
Cada bolsa que contenga una muestra de suelo debe tener su propia etiqueta: Etiqueta muestra de suelo, (Descargar archivo en Excel de Microsoft).
Forma de pago
Se debe tener en cuenta:
Si la persona se encuentra vinculada con la Universidad Surcolombiana:
- Estudiante
- Egresado
- Docente
- Personal administrativo
Recibirá un descuento del 20% del total del costo de los análisis.
Forma de pago:
- El cliente debe traer las muestras al laboratorio de suelos de la Universidad Surcolombiana con los formatos debidamente diligenciados.
- Al pasar 15 dias hábiles, el laboratorista deberá entregarle la factura de pago.
- El cliente deberá pagar dicha factura en los bancos habilitados por la Universidad Surcolombiana y traer el desprendible de pago para recibir los resultados de los análisis.
Los análisis tienen una duración aproximadamente de 15 días hábiles.
Contacto
Laboratorio de Recursos Geoagroambientales
Facultad de Ingeniería
Universidad Surcolombiana
Correo electrónico: labgaa@usco.edu.co
Whatsapp y telefono: 316 241 6244
Coordinador del laboratorio
John Jairo Arevalo Hernandez
Correo electrónico: john.arevalo@usco.edu.co .
Analistas de Laboratorio
Diana Rocio Medina Ramirez
correo electrónico: diana.medina@usco.edu.co
Kevin Esteban Bonilla Calderon
correo electrónico: kevin.bonilla@usco.edu.co
Recepción de Muestras
Laboratorio de Suelos
Primer piso, edificio
Facultad de ingeniería
Universidad Surcolombiana - Neiva, Huila.
Avenida Pastrana Borrero - Carrera 1.
Horario de recepción de Muestras:
Lunes a viernes de 9:00 a.m. a 11:30 am. y de 2:30 p.m. a 5:00 p.m.